8 Common Problems Found In Steering Gear System Of Ships
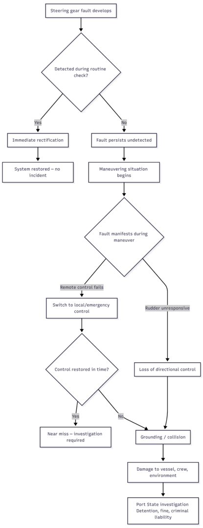
A vessel departed a port in ballast, underway in a restricted waterway with a helmsman on full follow-up steering. A port alteration was ordered. The rudder angle indicator showed 10 degrees to starboard and stayed there. Multiple helm inputs made no difference. By the time the master arrived on the bridge, switched the actuator from port to starboard system, and restored control, the vessel had already left the buoyed channel. It grounded at 8 knots.
This incident is not exceptional. Steering gear failures are among the most consequential machinery faults in maritime operations — they combine immediate loss of maneuverability with the confined spaces and traffic of coastal and port waters. The consequences range from detentions and fines to groundings, collisions, and loss of life.
Periodic maintenance and pre-departure checks are the first line of defense. But even on well-maintained ships, certain problems recur with enough frequency that every engineer and officer needs to recognize them, understand their causes, and know the corrective action. Below are the eight most common steering gear faults found on ships.

Quick reference: all 8 problems at a glance
| # | Problem | Primary cause | System affected | Urgency |
|---|---|---|---|---|
| 1 | Oil leakage | Worn seals, joint failures | Hydraulic | Immediate |
| 2 | Rudder angle mismatch | Feedback linkage maladjustment | Mechanical / telemotor | High |
| 3 | Unsatisfactory steering | Faulty bypass/safety valves | Hydraulic / control | High |
| 4 | Excessive noise | Air entrapment in hydraulic oil | Hydraulic | Moderate–High |
| 5 | High oil temperature | Low oil level, inadequate cooling | Hydraulic | High |
| 6 | Rudder beyond/within limits | Limit switch failure | Electrical / mechanical | High |
| 7 | No remote control steering | Solenoid, tele-control, pump failure | Electrical / hydraulic | Immediate |
| 8 | Transmitter/tiller link failure | Mechanical detachment of linkage | Mechanical / electrical | Immediate |
1. Oil leakages
Oil leakage is the single most reported steering gear problem and the one that attracts the most regulatory scrutiny. Port State Control authorities maintain a zero-tolerance policy on hydraulic oil spills from steering gear compartments. Ships have been detained and fined over findings that could have been caught in a routine bilge inspection.
The hydraulic nature of the system — rams, cylinders, pumps, and pipework under significant pressure — means there are many potential leak points. The highest-risk locations are the cylinder-ram seals in hydraulic ram-type steering gear, the seals around the vane chambers in rotary vane pumps, and the joints and flanges along hydraulic pipework runs.
Small seepage that builds gradually is often missed between inspections. A dedicated inspection checklist for the steering gear compartment, tied to watch rounds, is the most reliable preventive measure. Any identified leak must be repaired immediately — not logged and deferred.
2. Difference between actual rudder angle and ordered helm angle
The bridge orders 15 degrees port. The rudder angle indicator confirms 15 degrees. But the ship’s track tells a different story. This mismatch between commanded helm and actual rudder position is a subtle fault that can go undetected until the vessel fails to hold a course or respond predictably.
The root cause is almost always incorrect adjustment of the control and repeat-back lever — the mechanical linkage that translates the bridge command into rudder movement and then feeds confirmation back to the indicator. Over time, or following maintenance, the turnbuckle on this rod can work out of adjustment. The fix requires precise mechanical readjustment of the turnbuckle to synchronize commanded and actual angles.
Pre-departure steering gear checks, which include confirming that the rudder moves to the angle shown on the bridge indicator, are the routine catch for this fault. SOLAS requires this check before every departure.
3. Unsatisfactory steering (rudder hunting)
Rudder hunting — where the rudder oscillates around the desired position rather than holding it — is fuel-expensive and practically dangerous. Every unnecessary degree of rudder movement creates drag, increases engine load, and burns extra fuel. In a restricted waterway, hunting makes precise maneuvering difficult and unpredictable.
The most common mechanical causes are malfunctioning safety valves or bypass valves within the hydraulic circuit. When these valves stick or fail to seat correctly, they allow hydraulic pressure to bleed off or redirect improperly, causing the rudder to drift or cycle. A fault in the control and repeat-back lever produces the same symptom for a different reason.
Corrective procedure involves systematic checking of safety and bypass valve operation at regular intervals. If a valve is found to be passing or sticking, it must be replaced or reconditioned before the vessel sails. The repeat-back lever turnbuckle should be checked for correct adjustment at the same time.
4. Excessive noise and vibration
A steering gear system running normally is not silent, but it should be predictable. Rattling, hammering, or sharp vibration cycles that appear suddenly are a reliable indicator of air entrapment in the hydraulic oil.
Air bubbles in hydraulic fluid cause a phenomenon called cavitation — the rapid collapse of vapor pockets inside the fluid under pressure changes. The implosions are violent at the microscopic level and manifest as the audible hammering and vibration felt through pipework and structure. Left unaddressed, cavitation damages pump internals and degrades system reliability.
Air enters the system most commonly when the hydraulic oil is replenished or topped up, introducing trapped air along with new fluid. It also occurs when the supply valve on the oil tank is partially or fully closed during operation, creating a partial vacuum on the suction side of the pump. After any oil replenishment, the vent valves on cylinders and pumps must be opened to bleed air out before returning the system to service. The supply valve must be confirmed fully open before and during operation.
5. High oil temperature
Hydraulic oil does two jobs in a steering gear system: it transmits force and it lubricates moving parts. As oil temperature rises, viscosity falls. Thin oil loses its film strength, allows internal leakage past seals and valves, and reduces the hydraulic force available to move the rudder. The result is sluggish or unreliable steering even when no other fault is present.
The most common trigger is low oil level in the system. Insufficient oil volume means the same fluid is cycled continuously with less opportunity to shed heat. The low oil level alarm is the first safeguard — it must be tested regularly and calibrated correctly. If the alarm is silenced without topping up the tank, temperature will continue to rise.
Other contributors include clogged coolers, blocked heat exchangers, or a high ambient temperature in a poorly ventilated steering gear room. Temperature alarms should be checked during routine rounds, and the oil cooler should be included in the preventive maintenance schedule.
6. Rudder movement beyond or within limits
SOLAS regulation requires that the steering gear be capable of moving the rudder from 35 degrees on one side to 35 degrees on the other at maximum ahead service speed and deepest seagoing draught. This specifies both the range and the speed of movement.
Two failure modes exist. In the first, the rudder fails to reach 35 degrees — a symptom of hydraulic pressure loss, linkage problems, or mechanical obstruction. In the second, the rudder overshoots 35 degrees — which risks structural damage to the rudder stock and blade, and can exceed the load ratings of the steering gear components.
Both failures typically originate at the limit switch fitted on the repeat-back unit or on the autopilot. The limit switch signals the system to stop pump output when the prescribed angle is reached. A failed or miscalibrated switch either stops movement too early or fails to stop it at all. Replacement or recalibration of the limit switch to the maximum prescribed angle corrects both failure modes. This should be verified during the regular pre-departure steering gear test.
7. No steering from remote controls
Bridge remote control failure — where helm inputs produce no rudder response — is the fault most likely to lead directly to an accident if not managed immediately. Emergency local control from within the steering gear room is a mandatory SOLAS provision, and crew must be trained to switch to it without hesitation.
Remote control failures originate from several different points in the chain between the bridge and the steering gear:
A hydraulic pump breakdown is the most physically significant — the standby pump must be started immediately. Solenoid valve failure interrupts the electrical signal that commands directional valve movement. A malfunctioning transfer valve prevents the system from directing hydraulic pressure to the correct cylinder. Tele-control system faults (electrical signal failure between bridge and engine room) break the command chain entirely. Oil leakage sufficient to drop system pressure below operating threshold produces the same symptom.
Systematic fault isolation — pump first, then solenoids, then tele-control, then mechanical valves — is the structured approach. In parallel, local control must be established and the bridge informed immediately.
8. Rudder angle transmitter and tiller link failure
This failure is less frequent than the others but has caused real groundings. The tiller link is the mechanical connection between the rudder tiller (which moves with the rudder stock) and the rudder angle transmitter (which converts physical position into an electrical signal for the bridge indicator). If this linkage detaches, the steering gear continues to operate normally — the rudder is still moving in response to commands — but the bridge instrument shows a frozen or false reading.
Officers interpreting a frozen rudder indicator as a steering failure may take emergency action based on incorrect information. The rudder angle indicator is the primary reference for steering response on the bridge; a false reading removes the officer’s ability to verify that commands are being executed.
Prevention relies on physical inspection. The duty officer or engineer should walk the steering gear compartment and check all mechanical linkages before every departure and maneuvering sequence. Linkage pins, clevis bolts, and locking wire should be inspected for security. This is a five-minute check that eliminates an entire failure mode.
The failure chain: how one fault becomes an accident

Maintenance schedule: minimum intervals
| Task | Interval | Responsible |
|---|---|---|
| Visual inspection of steering gear compartment | Every watch | Officer of the watch / engineer |
| Check oil level and temperature alarms | Daily | Engineer |
| Pre-departure steering gear test (hard over to hard over) | Before each departure | Officer + engineer |
| Lubrication of mechanical linkages and pins | Weekly | Engineer |
| Check and test limit switches | Monthly | Engineer |
| Safety valve and bypass valve function test | Monthly | Engineer |
| Full hydraulic oil analysis | Every 6 months | Third-party lab |
| Emergency steering drill (local control) | Every 3 months | All watchkeeping crew |
| Complete overhaul of seals and cylinder rams | Per manufacturer schedule | Qualified personnel |
Why steering gear faults persist despite maintenance
The recurring nature of these eight problems, even on vessels with active maintenance programs, points to several systemic factors. Steering gear compartments are often remote from the regular engine room rounds, making visual leak detection infrequent. Hydraulic systems have multiple potential leak points that can develop between scheduled inspections. Electrical and feedback components — limit switches, transmitters, tele-control wiring — are vulnerable to vibration, moisture, and corrosion in the marine environment and can degrade gradually without triggering an alarm.
Human factors play a role too. Pre-departure tests are sometimes conducted as compliance exercises rather than genuine fault-finding checks. Limit switch operation may be confirmed as “passed” without verifying the actual angle at which it trips. Linkage inspection may be skipped under time pressure at departure.
The corrective standard is not more paperwork but more specific, physically verified checks — confirming rudder angle against an independent reference, actually actuating limit switches to their trip point, physically examining every mechanical linkage in the steering gear compartment before each sailing.
Steering gear failures are preventable. The eight problems above are well-understood, their causes are known, and the corrective actions are straightforward. The incidents happen because the routine discipline of inspection and maintenance lapses. Every grounding attributed to steering gear failure has a maintenance and inspection record that tells the real story.
Happy Boating!
Share 8 Common Problems Found In Steering Gear System Of Ships with your friends and leave a comment below with your thoughts.
Read How Do Cruise Ships Get Fresh Water? until we meet in the next article.