How Do Cruise Ships Get Fresh Water?
Floating cities carrying 6,000 passengers and thousands of crew members, modern cruise ships have one engineering challenge that often goes unnoticed: where does all the water come from? You cannot pack enough drinking water for a week-long voyage in tanks — the math simply doesn’t work. So cruise ships do something remarkable. They make their own.
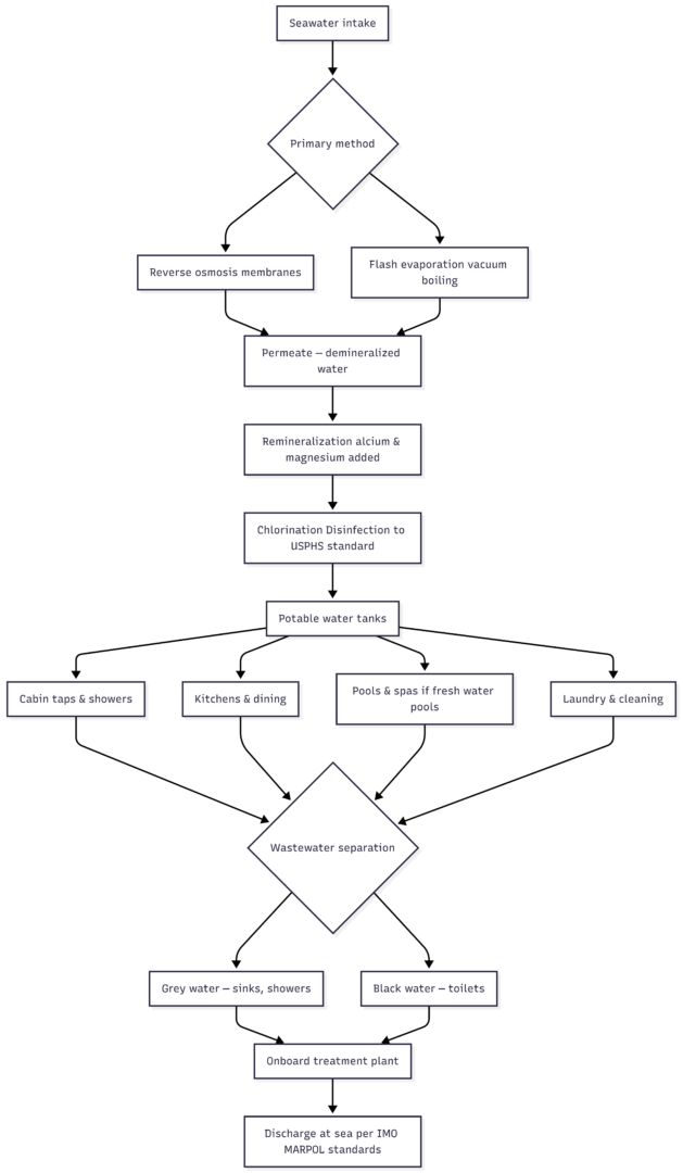
Today’s mega-ships generate between 90% and 95% of their fresh water while underway, converting the same ocean they sail through into clean, drinkable water. The process relies on two primary technologies — reverse osmosis and thermal evaporation — plus supplementary bunkering at port. Together, these systems keep showers running, pools filled, kitchens stocked, and taps flowing 24 hours a day.
The two core technologies
Reverse osmosis
Reverse osmosis (RO) is the workhorse of modern cruise ship water production. Seawater is pumped under high pressure through semi-permeable membranes with pores so small — measured in nanometers — that only water molecules pass through. Salt ions, bacteria, heavy metals, and other impurities are rejected on the intake side and discharged as concentrated brine.
What makes RO compelling for maritime use is its combination of output consistency and energy efficiency. Newer low-energy membrane elements and pressure recovery devices have dramatically reduced the electricity required per liter produced. RO plants are also modular, meaning they can be sized to fit unusual compartments, spread across multiple decks, and retrofitted to older vessels without major structural changes. They do not depend on the ship’s engine heat, making them ideal for modern diesel-electric and LNG-fuelled ships.
One limitation: RO plants typically cannot operate in port harbors. Shallow, silty, and sometimes contaminated harbor water can foul membranes rapidly. Most classification societies have guidelines restricting production to open-sea conditions, which is why ships rely on bunkering at the dock.
Thermal evaporation (flash evaporation)
Before RO became dominant, cruise ships relied almost entirely on thermal desalination. The process uses waste heat from the ship’s engines to boil seawater inside a low-pressure chamber. Because the chamber operates under a vacuum, the water boils at a much lower temperature, saving energy. The resulting steam condenses on a cooler surface and is collected as pure distilled water, while the salt is left behind.
Flash evaporation was perfectly suited to steam-powered ships, which generated enormous quantities of heat anyway. As ship engines became cleaner and more thermally efficient — burning less fuel, producing less waste heat — the economics of thermal desalination weakened. Modern diesel and LNG ships still use evaporators, often running them off engine cooling jacket waste heat, but reverse osmosis has largely taken over as the primary method.
After desalination: making water drinkable
Neither RO permeate nor distilled evaporator water is ready to drink straight from the system. Both lack the dissolved minerals that give water its taste and that the body needs to absorb it properly. Cruise ships run the water through a remineralization stage — adding calcium and magnesium — and then treat it with chlorine at levels equivalent to municipal tap water to eliminate any remaining microbial risk.
The result is water that meets or exceeds World Health Organization drinking water standards. Ships are also subject to inspection by the U.S. Centers for Disease Control’s Vessel Sanitation Program (VSP), which audits onboard water systems twice a year and publishes its findings publicly. The standard applied is no different from what a city water authority would face.
Many ships also run water through a secondary carbon filtration stage at drinking water dispensers and in the galley, which removes any residual chlorine taste. This is why water from a dispenser typically tastes noticeably better than water from the cabin tap — it has been filtered a second time and cooled.
Port bunkering
When a ship docks, it can connect to shore-side municipal water supplies through a process called bunkering. Crew members test the incoming water for contaminants and treat it before distributing it through the ship’s system. Bunkering is most useful for topping up tanks before departure and for supplying water used in non-drinking applications — laundry, engine cooling, and ballast.
River cruise ships depend on bunkering more heavily than ocean vessels because they visit ports frequently and do not spend long periods in open water. For large ocean cruise ships, bunkering supplements but does not replace onboard production.
How cruise lines compare
The chart above shows the percentage of fresh water each major cruise line self-produces at sea. Below is a more detailed breakdown:
| Cruise Line | Self-produced water | Primary technology | Notable feature |
|---|---|---|---|
| Royal Caribbean | ~90% | RO + evaporation | Save the Waves program; aeration on taps |
| Celebrity Cruises | ~85% | RO | Grey water reused for cleaning |
| Carnival Cruise Line | ~75% | RO + evaporation | Reduced environmental footprint |
| MSC Cruises | ~70% | RO | Sustainable desalination fleet-wide |
| Norwegian Cruise Line | ~65% | Advanced Wastewater Purification (AWP) | AWP systems on new ships |
| Disney Cruise Line | ~65% | RO + low-flow tech | Low-flow fixtures across all guest areas |
| Holland America Line | Varies | RO | Fleet-wide conservation measures |
| Virgin Voyages | Majority | RO | Near-total ocean-sourced water |
What happens to used water?
Water that goes down a drain doesn’t simply get pumped overboard. Cruise ships operate sophisticated onboard wastewater treatment systems that separate and process every liter of used water.
Used water is divided into two streams. Grey water comes from showers, sinks, and laundry. Black water comes from toilets. Both streams are treated separately in onboard purification plants — biological treatment, filtration, UV disinfection — before discharge. International Maritime Organization MARPOL regulations and U.S. EPA Cruise Ship Discharge Standards dictate minimum treatment levels and require that discharge only occur at specified distances from shore.
Some ships, particularly those running Advanced Wastewater Purification systems, treat black water to near-drinking quality, though this treated water is not cycled back into the potable supply. It is discharged rather than reused for drinking. Grey water from showers may be reused for laundry and deck washing aboard more conservation-focused vessels.
Is the water safe to drink?
Yes. Cruise ship tap water is safe to drink unless the cruise line explicitly informs passengers otherwise. Chlorination meets USPHS standards, filtration removes residual contaminants, and remineralization restores mineral balance. On board, tap water and ice made from tap water go through the same production and treatment chain, so ice cubes in your cocktail are as safe as water from the cabin faucet.
A few edge cases are worth knowing. If you need distilled water for medical purposes — CPAP machines, infant formula, certain medications — most cruise lines will either supply it in your cabin or allow you to bring it in carry-on luggage. Mainstream lines typically charge for this; luxury lines usually provide it free of charge if requested in advance. It is worth notifying your cruise line or travel agent at least 60 days before sailing so the right arrangements can be made.
Shower water follows the same treatment process as tap water and is equally safe — the grey water label refers to water after it has been used, not the water coming out of the showerhead.
Pool water
Most cruise ship pools use treated seawater rather than the same potable water supply used for drinking. Seawater is drawn in, chemically treated — chlorine, pH adjustment — and filtered in a closed loop. Some newer ships use fresh water in pools, particularly indoor pools and whirlpools where the volume is smaller and maintenance is easier. Mixed systems that use both are common.
Saltwater is harder on pumps and mechanical components over time. As ships have grown and onboard water production capacity has increased, the shift toward fresh water pools has become more practical.
Aeration: saving water without reducing comfort
One lesser-known conservation method is aeration, used extensively by Royal Caribbean and several other lines. Aeration devices inject air into tap and shower flows, which maintains water pressure and the sensation of a strong flow while significantly reducing actual water volume used. Guests experience a comfortable shower; the ship uses far less water to deliver it. It is the same technology found in modern low-flow showerheads on land, scaled across hundreds of cabins.
The water production flow

Why this matters beyond the ship
The desalination technology that keeps cruise passengers supplied with clean water is the same technology being scaled up for coastal cities facing freshwater scarcity. RO plants now serve communities across the Middle East, Australia, Israel, and parts of the American Southwest. The engineering challenges are different in scale, but the membrane chemistry and pressure recovery physics are the same.
Cruise ships, with their need for compact, modular, high-reliability systems that function in the open ocean, have been an important proving ground for marine-grade desalination. The next time you fill a glass from the tap in your cabin, you are drinking water produced by the same class of technology that is beginning to address one of the world’s most pressing resource problems.
Key takeaways
Cruise ships generate the vast majority of their fresh water at sea using reverse osmosis and thermal evaporation. Seawater enters the system, salt and impurities are removed, minerals and disinfectant are added, and the result is clean potable water that meets international health standards. Port bunkering supplements this supply but is not the primary source. All wastewater is treated and discharged under strict international regulations. The tap water on your cruise ship is safe to drink.
Happy Boating!
Share How Do Cruise Ships Get Fresh Water? with your friends and leave a comment below with your thoughts.
Read 8 Important Points To Note For Maintenance Of Emergency Generators On Ship until we meet in the next article.