Why Boilers Are Used On Ships?
Marine boilers are among the most critical systems aboard any vessel. Whether a ship is crossing the Pacific with crude oil or carrying thousands of cruise passengers through Arctic waters, boilers are silently doing the heavy work — heating fuel, generating power, warming crew quarters, and keeping cargo fluid enough to offload. This article breaks down exactly why boilers are indispensable on ships, how they work, the different types used, and where the technology is heading.
What Is a Marine Boiler?
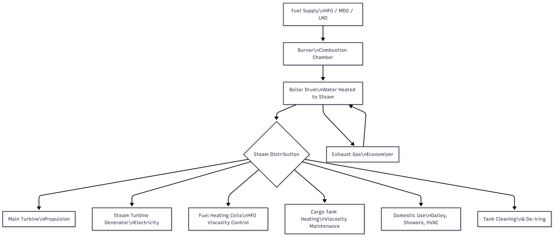
A marine boiler is a closed pressure vessel designed to convert water into steam by applying heat from burning fuel — typically heavy fuel oil (HFO), marine diesel oil (MDO), or liquefied natural gas (LNG). The steam produced is then distributed throughout the ship to perform mechanical work, transfer heat, generate electricity, and support crew operations.
Unlike land-based boilers, marine boilers must operate reliably under constant vibration, salt-laden air, and the rolling motion of open seas. They are built to meet strict international safety standards and are engineered for continuous, high-load operation across voyages that can last weeks or months.
The Core Reasons Boilers Are Used on Ships
1. Fuel Oil Heating
The most universal use of boilers across all vessel types is heating heavy fuel oil. Ships operating on Bunker C (HFO) face a fundamental challenge: at ambient temperatures, this fuel is too thick to flow through pipes or atomize properly in an engine injector. Its viscosity at room temperature can exceed 380 centistokes (cSt).
For proper combustion, fuel viscosity must be reduced to around 13 cSt, which requires heating the oil to approximately 130–135°C. Steam from the auxiliary boiler runs through heating coils inside fuel settling tanks and service tanks, continuously maintaining this temperature. Without this, the main engine cannot receive properly conditioned fuel — and the ship stops.
2. Propulsion (Steam-Powered Vessels)
On steam-powered ships — including LNG carriers, some naval vessels, icebreakers, and historically, ocean liners — the main boiler is the heart of propulsion. High-pressure steam, generated at pressures between 20 and 60 bar, drives large steam turbines connected to the ship’s propeller shaft.
This system demands continuous, high-volume steam output. The main boiler on such ships is enormous, and it operates at full capacity throughout the voyage. Today, while diesel engines dominate commercial shipping, steam propulsion remains relevant in vessels where smooth, vibration-free power delivery matters — such as LNG tankers, where diesel ignition near volatile gas cargo poses risks.
3. Power Generation
Steam drives turbine generators aboard many vessels. The auxiliary boiler supplies steam at 6–15 bar to a steam turbine generator, which produces electricity for lighting, navigation, communication systems, refrigeration, and other shipboard loads.
On vessels without a dedicated shaft generator, this steam-powered electricity generation is the primary source of onboard power when the main engine is offline or maneuvering. Emergency generators can also be steam-powered, ensuring uninterrupted power during critical situations.
4. Cargo Heating on Tankers
Crude oil, heavy petroleum products, asphalt, palm oil, and chemical cargoes all share one problem: they thicken or solidify at low temperatures. On product tankers and crude carriers, steam heating coils run through cargo tanks, maintaining the cargo at a specified temperature throughout transit.
For crude oil, the target temperature varies by grade but typically falls between 40°C and 60°C. For heavy fuel oil cargoes, temperatures above 50°C are common. Without constant steam heating during a multi-week ocean crossing, the cargo can congeal, making it impossible to pump ashore at the destination terminal.
Additionally, on crude oil tankers, high-pressure steam from the main boiler drives cargo oil pump turbines located in the pump room. These turbines are specifically designed to handle the massive flow rates required when discharging cargo to refineries — a process that demands sustained, high-power steam delivery.
5. Domestic and Crew Welfare
Crew welfare is a regulated and operational priority. Ships sailing through cold regions — the North Atlantic, Arctic routes, or high latitudes — must supply hot water for showers, laundry, galley cooking, and space heating. All of this is handled by low-pressure steam from the auxiliary boiler.
On cruise ships, this domestic steam demand scales dramatically. With thousands of passengers requiring hot water, heated public areas, and laundry facilities operating around the clock, auxiliary boilers are sized significantly larger than those on cargo vessels. The consistency of steam supply directly affects passenger comfort and the ship’s commercial reputation.
6. Tank Cleaning
After discharging cargo, tanker ships must clean their cargo tanks before loading a new product or entering dry dock. Steam is used both directly (steam cleaning) and indirectly (heating cleaning solutions) for this process.
Low-pressure steam from the auxiliary boiler is piped into tanks to loosen residue, dissolve sticky hydrocarbons, and heat tank washing water. This is not merely a cleanliness issue — incomplete cleaning can cause cargo contamination, regulatory violations, and even fire risks from residual flammable vapors.
7. De-icing and Steam Tracing
In cold-weather operations, water and fuel pipes on deck and in the engine room risk freezing. Ships operating in Arctic routes or during winter voyages use steam tracing lines — small-diameter steam pipes running alongside fuel, water, and hydraulic lines — to keep them above freezing temperatures.
Deck areas, anchor chain lockers, fire-fighting lines, and vent openings are also de-iced using steam. This capability is critical for safe navigation in polar and subarctic conditions.
8. Air Conditioning and HVAC Systems
On ships sailing through extreme cold, the HVAC system uses steam to heat air before circulating it through accommodation areas. The steam heating coils in air handling units are supplied by the auxiliary boiler. This keeps accommodation spaces, the bridge, the engine control room, and cargo monitoring spaces at livable temperatures regardless of outside conditions.
Types of Marine Boilers
Main Boiler vs. Auxiliary Boiler
| Feature | Main Boiler | Auxiliary Boiler |
|---|---|---|
| Primary Function | Ship propulsion via steam turbine | Heating, cleaning, power generation, domestic use |
| Steam Pressure | 20–60 bar | 6–15 bar |
| Size | Large, high capacity | Smaller, lower capacity |
| Boiler Type | Water-tube | Fire-tube or water-tube |
| Fuel | HFO, MGO, LNG | HFO, MDO, or exhaust gas recovery |
| Startup Time | Slow (hours) | Fast (minutes) |
| Typical Vessels | LNG carriers, naval ships, icebreakers | All vessel types |
Composite / Exhaust Gas Boilers
A third category — the composite boiler or exhaust gas boiler — deserves special attention. These units recover waste heat from the main engine’s exhaust gases and use it to generate steam. When the main engine is running at normal sea speed, the exhaust gas boiler can supply much of the auxiliary steam demand without burning additional fuel.
This heat recovery significantly improves the vessel’s overall energy efficiency and is now standard on most modern motor ships. When exhaust heat is insufficient (during maneuvering or slow steaming), a fuel-fired burner supplements the heat source.
How a Ship Boiler System Works

Steam Pressure Requirements by Application

Boiler Application Summary Table
| Application | Boiler Type | Pressure Range | Vessels Primarily Affected |
|---|---|---|---|
| Main propulsion | Main boiler | 20–60 bar | LNG carriers, naval, icebreakers |
| Cargo oil pump drive | Main boiler | 30–45 bar | Crude oil tankers |
| Power generation | Auxiliary | 6–15 bar | All vessel types |
| Fuel oil heating | Auxiliary / Composite | 6–10 bar | All vessels using HFO |
| Cargo tank heating | Auxiliary | 5–8 bar | Tankers, chemical carriers |
| Domestic / HVAC | Auxiliary | 4–7 bar | All vessels, especially cruise ships |
| Tank cleaning | Auxiliary | 3–6 bar | Tankers |
| De-icing / steam tracing | Auxiliary | 3–5 bar | Arctic/polar vessels |
Fuel Used in Marine Boilers
The choice of boiler fuel affects both efficiency and environmental compliance:
- Heavy Fuel Oil (HFO / Bunker C): The traditional choice. High energy density but high sulfur content. Requires preheating before use.
- Marine Diesel Oil (MDO): Lighter and cleaner than HFO. Used in auxiliary boilers and during port operations where emissions regulations apply.
- Marine Gas Oil (MGO): Ultra-low sulfur fuel used in Emission Control Areas (ECAs). More expensive but compliant with IMO sulfur limits.
- Liquefied Natural Gas (LNG): Increasingly used on LNG-powered vessels. Very low emissions, high energy efficiency, but requires cryogenic fuel handling systems.
Maintenance Requirements
Marine boilers demand rigorous maintenance schedules to prevent failures at sea. Key maintenance tasks include:
Routine Inspections: Checking for water/steam leaks, corrosion on pressure parts, burner condition, safety valve operation, and water level gauge integrity. These are performed daily during operation.
Chemical Water Treatment: Boiler feedwater must be chemically treated to prevent scale buildup and corrosion inside the pressure vessel. Untreated water deposits minerals on heating surfaces, reducing efficiency and eventually causing overheating failures.
Tube Cleaning: Combustion gases deposit soot on the fire-side surfaces of boiler tubes. Soot acts as an insulator, reducing heat transfer efficiency. Regular soot blowing or manual cleaning keeps thermal efficiency high.
Annual Surveys: Class societies (Lloyd’s Register, DNV, Bureau Veritas) require periodic boiler surveys to certify continued safe operation. These involve full internal and external inspections, thickness measurements on pressure parts, and safety system testing.
Advances in Marine Boiler Technology
Modern marine boiler development focuses on three priorities: efficiency, automation, and emissions compliance.
High-Efficiency Designs: Contemporary water-tube boilers with integrated economizers recover heat from exhaust gases, pushing overall thermal efficiency above 90% in some designs. Condensate recovery systems return used steam back to the boiler as hot feedwater, reducing both energy consumption and freshwater demand.
Automated Control Systems: Digital control systems continuously monitor steam pressure, water levels, combustion air-fuel ratios, and flame quality. They automatically adjust burner output to match steam demand, reducing fuel waste during low-load periods and preventing dangerous overpressure events.
Emissions Technology: To comply with IMO regulations (MARPOL Annex VI), ships are adopting exhaust gas scrubbers that remove sulfur oxides from boiler and engine exhaust, and Selective Catalytic Reduction (SCR) systems that convert nitrogen oxides into harmless nitrogen. These technologies allow continued use of HFO while meeting strict emissions standards in ECAs.
Why Boilers Remain Irreplaceable on Ships
Despite the dominance of diesel engines in modern merchant fleets, boilers remain non-negotiable on virtually every commercial vessel. Even ships with no steam-based propulsion need boilers for fuel conditioning, cargo heating, domestic services, and safety systems.
The economics reinforce this: a single composite exhaust gas boiler can recover enough waste heat from engine exhaust to eliminate the need for a separate fuel-fired auxiliary boiler during sea passage, saving significant fuel costs over a vessel’s operational life. As shipping moves toward decarbonization, heat recovery and efficient steam generation will only grow in importance.
For steam-powered vessels — LNG carriers, some naval ships, and specialized polar vessels — the main boiler is the absolute core of the ship’s power plant. No boiler means no movement, no cargo operations, and no crew welfare.
Conclusion
Marine boilers serve a remarkably broad role aboard ships. From heating viscous heavy fuel oil so diesel engines can run, to driving the turbines that discharge crude oil at refineries, to providing hot showers for a crew in sub-zero waters, steam is fundamental to how ships operate. The boiler that produces it is not a legacy system — it is a critical, continuously evolving component of maritime engineering.
Understanding why boilers are used on ships, how they are classified, and what applications they serve gives engineers, officers, and maritime professionals the foundational knowledge to operate vessels safely and efficiently. As the industry evolves toward greener fuels and smarter energy management, the marine boiler will continue adapting — remaining at the core of shipboard operations for decades to come.
Frequently Asked Questions
Are boilers still used on modern ships?
Yes. While steam propulsion has declined in favor of diesel, boilers remain essential on all vessel types for fuel heating, cargo heating, domestic use, and power generation.
What fuel do marine boilers use?
Marine boilers typically use heavy fuel oil (HFO), marine diesel oil (MDO), or LNG. The choice depends on vessel type, operating region, and applicable emissions regulations.
What is the difference between a main boiler and an auxiliary boiler?
A main boiler generates high-pressure steam (20–60 bar) for propulsion turbines. An auxiliary boiler generates lower-pressure steam (6–15 bar) for heating, power generation, cleaning, and domestic services.
Do cruise ships have boilers?
Yes. Cruise ships rely heavily on auxiliary boilers for domestic hot water, space heating, laundry, and galley services, given the large number of passengers onboard.
What is a composite boiler on a ship?
A composite boiler combines a fuel-fired furnace with an exhaust gas section that recovers heat from the main engine exhaust, improving overall fuel efficiency without burning extra fuel during sea passages.
Happy Boating!
Share Why Boilers Are Used On Ships? with your friends and leave a comment below with your thoughts.
Read What is Equasis Shipping Database? until we meet in the next article.